پلمپ دفاتر الکترونیکی 1404
بر اساس اعلام سازمان امور مالیاتی کشور ، با آغاز بهره برداری از سامانه دفاتر تجاری الکترونیکی و به منظور تسهیل در بهره برداری کاربران ، دوره استفاده آموزشی این سامانه از ابتدای اردی بهشت ماه آعاز شده و تا 17 اردی بهشت 1404 ادامه خواهد داشت.

سازمان امور مالیاتی برای تسهیل آشنایی با سامانه و آزمون عملکرد آن، یک دورهٔ آزمایشی ۱۵ روزه در نظر گرفته شده است. این فرصت تا پایان روز ۱۷ اردیبهشتماه ادامه دارد و در این مدت مودیان میتوانند تمامی بخشها و امکانات سامانه را بهصورت عملیاتی امتحان کنند. پس از پایان این مهلت، کلیهٔ دادههای آزمایشی پاک شده و از تاریخ ۱۸ اردیبهشتماه، سامانه برای بارگذاری اطلاعات اصلی و شروع بهرهبرداری رسمی آماده خواهد بود.
سه نکته مهم بخشنامه فوق درباره دفاتر الکترونیکی
1. سامانه دفاتر تجاری الکترونیکی بهصورت آزمایشی راهاندازی شده است
2. از اول تا 17 اردیبهشت فقط برای آموزش و تست هست، بدون ثبت نهایی می باشد
از 18 اردیبهشت استفاده رسمی و اجباری از سامانه شروع میشود و جای دفاتر کاغذی رو میگیرد
اطلاعات پلمپ الکترونیکی دفاتر بهصورت آنلاین از سازمان ثبت اسناد و املاک کشور دریافت میشود. به همین دلیل، مودیانی که دفاتر تجاری خود را الکترونیکی پلمپ کردهاند، میتوانند مطابق دستورالعملهای سامانه، اطلاعاتشان را بارگذاری کنند.جهت دریافت راهنمایی میتوانید از فایل ویدیویی زیر کمک بگیرید.
الکترونیکی شدن دفاتر قانونی
طبق مادهٔ ۴ قانون برنامهٔ هفتم توسعه ، از ابتدای سال ۱۴۰۴ ، دیگر نیازی به پلمپ دستی و فیزیکی دفاتر تجاری وجود ندارد. پلمپ دفاتر الکترونیکی خبری بود که در تاریخ دوم اردی بهشت ماه به صورت علنی از سوی سازمان امور مالیاتی طی بخشنامه ای با این مضمون منتشر شد ، هر چند در سال 1403 اخباری در این زمینه منتشر شده بود ولی با انتشار این بخشنامه از تاریخ 18 اردی بهشت ماه به صورت رسمی پلمپ دفاتر قانونی آغاز می شود. این روش نیز همانند الکترونیکی شدن صورت حساب ها برای مودیان قطعا همراه با چالش خواهد بود از این رو برای اینکه مودیان بتوانند بیدغدغه با این روش جدید آشنا شوند. سازمان امور مالیاتی از دوم اردیبهشت تا ۱۷ اردیبهشت ۱۴۰۴ یک دورهٔ آزمایشی ۱۵ روزه را فعال کردند. در این بازه، کاربران میتوانند بدون ترس از جریمه، همهٔ مراحل سامانه را از دریافت امضای دیجیتال و بارگذاری فایلهای اکسل الگو گرفته تا مشاهده پیشنمایش و تأیید نهایی دفاتر تست کنند. به محض پایان این دوره، کلیهٔ اطلاعات واردشده بهصورت خودکار حذف میشود تا سامانه برای آغاز رسمی بارگذاری دادههای اصلی از ۱۸ اردیبهشت آماده باشد.
به جای آن، همهٔ اشخاص حقوقی و اشخاص حقیقی گروه اول (کسانی که فروش سالانهٔ آنها بیش از ۱۵۰ میلیارد ریال است یا در مشاغل ویژهای مانند بیمارستان و صرافی فعالیت میکنند) موظفاند دفاتر خود را در سامانه دفاتر تجاری الکترونیکی ثبت و پلمپ کنند. این تغییر با چهار هدف اصلی پیگیری شده است: اول، شفافسازی کامل و آنی تراکنشها تا امکان نظارت بیواسطه و کاهش ریسک فرار مالیاتی فراهم شود، دوم، کاهش چشمگیر هزینههای چاپ، ارسال و بایگانی هزاران برگ دفتر روزنامه و کل، سوم، تسریع و سادهسازی فرایند ثبت اسناد و ارائه گزارشهای مالی، و چهارم، کمک به حفظ محیط زیست از طریق کاهش مصرف کاغذ.
قانون جدید پلمپ دفاتر 1404
قانون جدید پلمپ دفاتر در سال 1404 مربوط به گروه اول اشخاص حقیقی و کلیه اشخاص حقوقی می باشد ، بر اساس مادهٔ ۴ قانون برنامهٔ هفتم توسعه، پلمپ فیزیکی دفاتر قانونی برای این گروه بهطور کامل حذف و به جای آن پلمپ دفاتر قانونی الکترونیکی شدند.مودیان موظفاند پس از دریافت امضای دیجیتال، دفاتر روزنامه و کل خود را در قالب فایلهای استاندارد اکسل یا CSV در درگاه my.tax.gov.ir از تاریخ 18 اردی بهشت 1404 بارگذاری و پلمپ نمایند.همچنین از سوی سازمان امور مالیاتی دورهٔ آزمایشی ۱۵ روزهای از دوم تا هفدهم اردیبهشت ۱۴۰۴ تعریف شد تا مودیان بدون دغدغه با امکانات سامانه آشنا شوند. مودیان میتوانند فایل اکسل خود را بارگزاری کنند و تمامی مراحل را به صورت تستی انجام دهند. پس از اتمام دوره ی آزمایشی تمامی دادههای آزمایشی حذف خواهند شد.
راهنمای پلمپ دفاتر الکترونیکی
هدف از تدوین این سند تبیین و راهنمایی کاربران در استفاده از سامانه دفاتر تجاری الکترونیکی به منظور ارائه دفاتر پلمپ شده الکترونیکی و شفاف سازی فرآیندهای مرتبط است. این مستند در راستای اجرای الزامات سازمان امور مالیاتی تدوین شده و به کاربران کمک می کند تا با نحوه ثبت و ارسال اطلاعات در سامانه آشنا شوند.
هدف سامانه: فراهم ساختن بستری به منظور ارائه دفاتر تجاری به صورت الکترونیکی
کاربران سامانه: کلیه اشخاص حقیقی و حقوقی که ملزم به پلمپ دفاتر قانونی خود هستند.
بهره بردار: سامانه سازمان امور مالیاتی کشور
عملیات اصلی سامانه: بارگذاری فایل اکسل حاوی گردش حساب ها در بازه های زمانی مشخص مطابق با اطلاعات دفاتر روزنامه
دوره (سال) مالی الزامی برای ثبت دفاتر: سال مالی مرتبط با کلیه دفاتری که پس از 23 تیر 1403 نزد اداره کل ثبت شرکت ها و موسسات غیر تجاری به صورت الکترونیکی پلمپ شده اند.
دانلود فایل PDF راهنمای سامانه دفاتر تجاری الکترونیکی
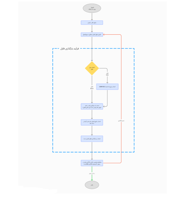
مراحل کلی کار با سامانه
مراحل کلی مار با سامانه دفاتر تجاری الکترونیکی مطابق با شکل زیر است که هر یک از گام های آن در ادامه توضیح داده می شود.

ورود به سامانه دفاتر تجاری الکترونیکی
کاربران جهت دریافت نام کاربری و رمز عبور ورود به سامانه دفاتر تجاری ،الکترونیکی ابتدا باید به درگاه ملی خدمات الکترونیکی سازمان امور مالیاتی کشور به آدرس https://my.tax.gov.ir وارد شوند. سپس در صفحه نخست این درگاه، گزینه «ورود به سامانه دفاتر تجاری الکترونیکی» را انتخاب نمایند.

دانلود قالب اکسل
قالب اکسل مطابق شکل زیر شامل اقلام اطلاعاتی می باشد که برای ارائه دفاتر تجاری الکترونیکی باید تکمیل شوند.
این اقلام به ترتیب عبارتند از:
- کد حساب کل
- عنوان حساب کل
- کد حساب معین عنوان حساب معین
- کد حساب تفصیلی
- عنوان حساب تفصیلی گردش بدهکار (ریال)
- گردش بستانکار (ریال)
- تاریخ گردش حساب

دانلود فایل اکسل نمونه دفاتر الکترونیکی
دستورالعمل تکمیل فایل اکسل
قالب اکسل دانلود شده باید مطابق با دستورالعمل تکمیل اطلاعات دفاتر تجاری الکترونیکی تکمیل شود کاربران پس از کلیک بر دکمه بارگذاری فایل با صفحه ای با عنوان بارگذاری قالب مواجه می شوند. در این صفحه دستورالعمل های تکمیل فایل روی اکسل به شرح زیر ارائه شده است.
- اطلاعات فقط باید در یک شیت اکسل قرار گیرد.
- عنوان و ترتیب ستونها باید مطابق قالب سامانه باشد.
- ستون های گردش بدهکار و بستانکار فقط شامل مقادیر عددی باشند.
- جمع مقادیر ستون گردش بدهکار بایستی با جمع مقادیر ستون گردش بستانکار برابر باشد.
- در هر سطر تنها یکی از ستون های گردش بدهکار یا بستانکار مقدار داشته باشد. فایل هایی با بیش از 1000 رکورد باید به فرمت CSV بارگذاری شوند.
- فرمت تاریخ گردش باید به شکل YYYY/MM/DD . باشد. مثال: 1403/12/20
- تاریخ گردش هر سطر رکورد باید در محدوده بازه زمانی گردش حساب ها قرار داشته باشد به گونه ای که پس از تاریخ شروع و پیش از تاریخ پایان این بازه باشد.
این دستورالعمل ها در شکل زیر با کادر قرمز رنگ مشخص شده است.

فرآیند بارگذاری فایل
انجام تنظیمات
کاربر باید قبل از بارگذاری تنظیمات زیر را وارد کند:
- نوع فایل: اکسل یا CSV
- فرمت جداکننده (Delimiter) فقط در صورت انتخاب فرمت CSV
- تاریخ انتهای بازه زمانی گردش حساب ها
- کد رهگیری دفتر پلمپ شده از لیست قابل انتخاب است
موارد مربوط به تنظیمات فایل که کاربر باید مشخص کند در شکل زیر داخل کادر قرمز رنگ مشخص شده است.

بارگذاری و پیش نمایش فایل
در این مرحله کاربر فایل مورد نظر خود را بارگذاری می کند برای بارگذاری موفق رعایت نکات زیر را در نظر داشته باشید:
- تنها فایل های با فرمت اکسل یا CSV پذیرفته می شوند.
- ترتیب و عنوان ستونها مطابق با فایل قالب اکسل رعایت شود و تغییر داده نشود.
- در صورتی که نوع فایل اکسل یا (CSV انتخاب شده با گزینه تعیین شده در مرحله قبل مطابقت نداشته باشد، سامانه از بارگذاری آن جلوگیری می کند.
پس از بارگذاری 10 سطر اول فایل به عنوان پیش نمایش نمایش داده می شود.
محدوده مرتبط با بارگذاری فایل و پیش نمایش آن در شکل زیر با کادر قرمز رنگ مشخص شده است.

مشاهده اطلاعات فایل های بارگذاری شده
در صفحه اصلی سامانه کاربر جدولی به نام «تاریخچه بارگذاری اطلاعات حاوی فایل های بارگذاری شده را مشاهده می کند که هر سطر آن شامل اطلاعات زیر می باشد:
- کد رهگیری دفتر پلمپ شده
- تاریخ پایان سال مالی
- بازه زمانی گردش حساب ها
- تاریخ بارگذاری فایل
- وضعیت فایل بارگذاری شده عدم بارگذاری بارگذاری موفق (در حال پردازش)
- آیکون هشدار (!) برای نمایش خطاهای مربوط به بارگذاری
- آیکون دانلود برای دانلود فایل بارگذاری شده توسط کاربر

مهلت ارسال دفاتر الکترونیکی 1404
مهلت ارسال دفاتر الکترونیکی برای سال 1404 2 ماه می باشد و هر 6 ماه یکبار خواهد بود.همچنین برای سال اینده این مدت به 3 ماه و یک ماه مهلت ارسال کاهش پیدا خواهد کرد.

نحوه تحریر دفاتر قانونی الکترونیکی به چه صورت هست؟ اگه میشه راهنمایی کنید
وقت بخیر دوست عزیز
مقاله ای با عنوان آموزش کامل تحریر دفاتر قانونی الکترونیکی در اکسل بنا به درخواست دوستان منتشر کرده ایم. جهت دریافت پاسخ خود میتوانید به این آدرس مراجعه کنید
https://kariyahesab.com/آموزش-کامل-تحریر-دفاتر-قانونی-الکترون/
مهلت ارسال دفاتر الکترونیکی ۱۴۰۴ تا چه تاریخی است؟
وقت بخیر دوست عزیز
مهلت ارسال دفاتر الکترونیکی برای سال مالی ۱۴۰۳ تا 31 خرداد سال 1404 می باشد و مهلت ارسال دفاتر الکترونیکی برای سال مالی ۱۴۰۴بهصورت فصلی و در دو بازه زمانی ششماهه ارسال می شود. شش ماهه اول ۱۴۰۴ (فروردین تا شهریور) تا ۳۰ آبان ۱۴۰۴ و شش ماهه دوم ۱۴۰۴ (مهر تا اسفند) ، تا ۳۱ اردیبهشت ۱۴۰۵ می باشد
طبق بخشنامه دفاتر الکترونیکی، فقط گروه اول باید پلمپ کنن یا بقیه هم مشمول میشن؟
وقت بخیر دوست عزیز
بله، در حال حاضر فقط دو دسته زیر الزام قطعی به پلمپ دارند:
کلیه اشخاص حقوقی( یعنی شرکتها، مؤسسات، تعاونیها و نهادهای ثبتشده )
اشخاص حقیقی مشمول گروه اول ( یعنی افراد حقیقیای که ، فروش سالانه آنها بیش از ۱۵۰ میلیارد ریال باشد.یا در مشاغل حساس مانند صرافیها، بیمارستانها، هتلهای ۳ ستاره به بالا، مؤسسات مالی و غیره فعالیت داشته باشند صرفنظر از میزان فروش
کسی میدونه مهلت تحریر دفاتر قانونی الکترونیکی دقیقاً تا کیه؟
وقت بخیر دوست عزیز
برای سال مالی ۱۴۰۳:
تا ۱۴۰۴/۰۳/۳۱ باید فایل اکسل دفاتر را در سامانه بارگذاری کنید.
برای سال مالی ۱۴۰۴ :
دفاتر باید بهصورت ششماهه ارسال شوند:
ششماهه اول: تا ۱۴۰۴/۰۸/۳۰
ششماهه دوم: تا ۱۴۰۵/۰۲/۳۱
[…] ادامه، به زبان ساده و قدمبهقدم همه چیز درباره پلمپ دفاتر الکترونیکی را توضیح میدهیم تا بدون سردرگمی بتوانید با اطمینان […]
سلام . اگر شرکتی در یک بازه 6 ماهه اول 1404 (فصلی) فعالیتی نداشته باشد بازهم باید فایل را ارسال کند و در این حالت اطلاعاتی برای درج در فایل وجود ندارد چه باید کرد . باتشکر
وقت بخیر دوست عزیز
بله. حتی در صورت عدم فعالیت، ارسال فایل دفاتر الزامی است.
در صورتی که شرکتی در یک بازه زمانی (مثلاً نیمه اول سال ۱۴۰۴) هیچگونه فعالیت مالی نداشته باشد و گردش حسابی برای ثبت در دفاتر نداشته باشد، همچنان باید یک فایل خالی (Zero Report) طبق فرمت استاندارد اکسل یا CSV سامانه دفاتر تجاری الکترونیکی بارگذاری و ارسال کند. زیرا عدم ارسال فایل در مهلت مقرر، فارغ از وجود یا عدم وجود تراکنش، توسط سامانه بهعنوان عدم ارائه دفاتر تلقی شده و ممکن است مشمول جرایم مالیاتی گردد.
سلام و عرض ادب
ببخشید سال مالی شرکت ما 30 آذر هستش
یعنی الان که سال مالی 1404 هستیم برای شش ماه اول از دی 1403 تا 31 خرداد 1404 رو چه زمانی باید ارسال کنیم؟
سلاموقت بخیر
برای شرکت هایی که میان سالی هستن مثلا سال مالی ۱۴۰۴ از ۱۴۰۳/۱۰/۰۱ شروع میشود مهلت ارسال به چه صورت است؟
وقت بخیر دوست عزیز
مهلت ارسال دفاتر الکترونیکی بر اساس پایان هر دوره ۶ ماهه از سال مالی شرکت محاسبه میشود.طبق اعلام سازمان امور مالیاتی، برای سال ۱۴۰۴، مهلت ارسال دفاتر الکترونیکی هر ۶ ماه یکبار است و مدت زمان ارسال نیز ۲ ماه پس از پایان هر دورهی ششماهه خواهد بود. شروع سال مالی شما در تاریخ ۱۴۰۳/۱۰/۰۱ بوده بنابراین پایان ۶ ماه اول در تاریخ ۱۴۰۴/۰۳/۳۱ خواهد بود. مهلت ارسال این دوره از ۱۴۰۴/۰۴/۰۱ تا پایان ۱۴۰۴/۰۵/۳۱ می باشد.دوره دوم شما نیز از ۱۴۰۴/۰۴/۰۱ تا ۱۴۰۴/۰۹/۳۰ خواهد بود
وقت بخیر
الان سال مالی1404 شرکت از 1403/11/01 شروع شده ما چجوری باید ارسال کنیم؟؟
وقت بخیر.
فعلا هر 2 ماه بعد نیمه اول دوره مالیتون باید ارسال کنید ولی سال بعد این تغییر میکنه و بزودی ماهیانه میشه